2025-08-17
南邮联合承办2025物联网大会
8月16日—17日,2025物联网大会在无锡召开。大会开幕式 大会由中国电子学会、中国通信学会主办,中国电子...
2025-08-16
南邮联合承办2025年物联网协同创...
8月14日,2025年物联网协同创新产学研成果对接会暨第十一届3S杯物联网技术与应用“三创”大赛决赛评审会在...
2025-08-15
南邮联合承办2025 年通信理论与...
8月15日,“2025 年通信理论与技术学术会议”在无锡召开。开幕式 会议由中国电子学会、中国通信学会主办...
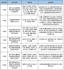
2023-09-16
我校联合承办第九届大学生物联网...
8月26-27日,2023年第九届3S杯全国大学生物联网技术与应用“三创”大赛决赛和颁奖仪式在无锡举办。本次大赛...
17
2025-08
16
15
2023-09
13
2023-04
25
2022-08
科学与人文大讲堂
学术会议与博士后信息
院长信箱
4983042
网站访问量